上一版    下一版
   
网站首页 | 数字报首页 | 版面导航 | 系列报刊
  往期回顾:    高级检索   出版日期: 2026-03-06
2026-03-06 第02版:聚焦2026全国两会 大 |  中 |  小 

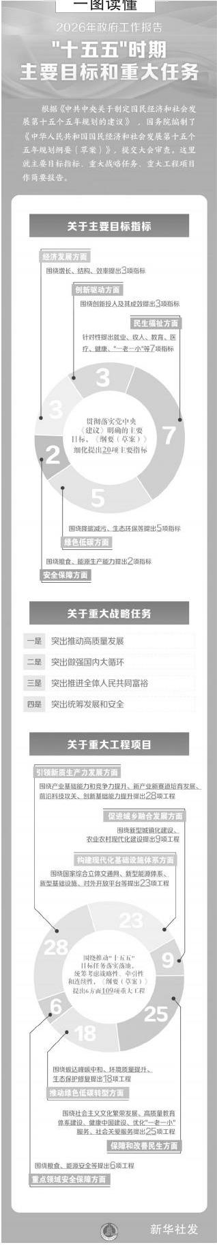
一图读懂2026年政府工作报告

作者: 来源:河南法治报 字数:0
    
 
地址:河南省郑州市郑汴路136号院
邮编:450004 电话:0371-86178060 传真: 0371-86178007
技术支持:北京有图互联科技股份有限公司
 
技术支持:北京有图互联科技股份有限公司