上一版    下一版
   
网站首页 | 数字报首页 | 版面导航 | 系列报刊
  往期回顾:    高级检索   出版日期: 2020-12-04
2020-12-04 第13版:公 告 大 |  中 |  小 

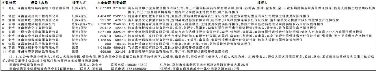
河南资产管理有限公司与河南信德商业运营管理合伙企业(有限合伙) 债权转让通知暨债务催收联合公告

作者: 来源:河南法制报 字数:389
    
    根据河南资产管理有限公司与河南信德商业运营管理合伙企业(有限合伙)达成的债权转让安排,河南资产管理有限公司已将其对公告清单所列债务人及其担保人享有的主债权及担保合同项下的全部权利(包括但不限于担保债权、违约金债权、损失赔偿权、利息债权及转让方已经缴纳的诉讼费、保全费等),依法转让给河南信德商业运营管理合伙企业(有限合伙)。河南资产管理有限公司与河南信德商业运营管理合伙企业(有限合伙)联合公告通知各债务人及担保人以及其他相关各方。
    河南信德商业运营管理合伙企业(有限合伙)作为上述债权的受让方,现公告要求下列债务人及其担保人,从公告之日起立即向河南信德商业运营管理合伙企业(有限合伙)履行主债权合同及担保合同约定的还本付息义务或相应的担保责任。
    特此公告。
                                                河南资产管理有限公司
                                                河南信德商业运营管理合伙企业(有限合伙)
                                                        2020年12月4日
                                                                  截止2019年8月31日(单位:人民币万元)
 
地址:河南省郑州市郑汴路136号院
邮编:450004 电话:0371-86178060 传真: 0371-86178007
技术支持:北京紫新报通科技发展有限公司
 
技术支持:北京紫新报通科技发展有限公司